欢迎访问 保定市爱心协会 官网
+联系我们
+设为首页
+加入收藏
网站首页
协会概况
政策法规
爱心足迹
党建专栏
财务公开
精准助学
团队风采
公益项目
联系我们
政策法规
政策法规
通知(公告)
行业动态
新闻报道
学习园地
爱心义卖
查看更多>
政策法规
您现在的位置:
政策法规
>
政策法规
>
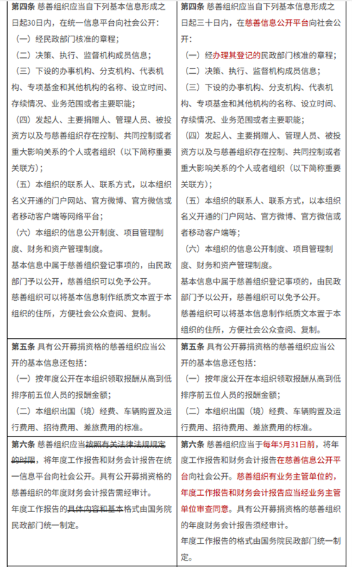
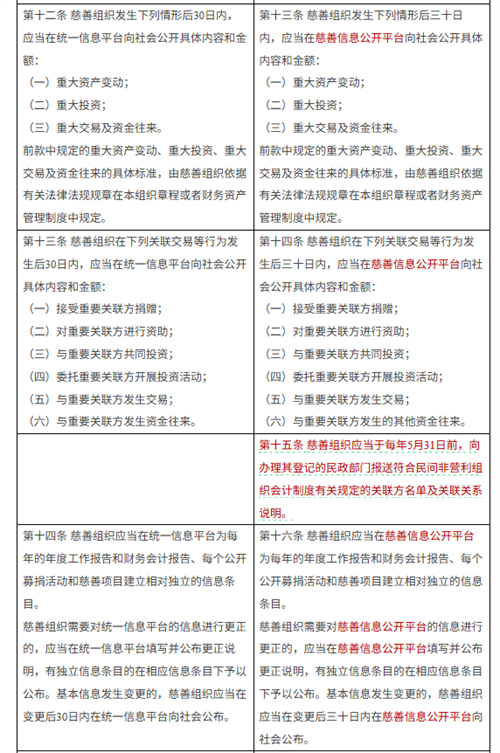
慈善组织信息公开办法(新旧对比)
发布人: 来源: 更新时间:2025-11-12 15:18:05 浏览人数:
上一篇:
设立全省性社会团体分支机构、代表机构政策问答来了!
下一篇:
最后一页
友情链接
中华人民共和国民政部
中国红十字会
宋庆龄基金会
中华慈善总会
河北省慈善总会
保定慈善协会
保定市民政局
仁信众企